
8月27日,在江苏省连云港港集装箱码头,货轮停在泊位装卸集装箱。王 春摄(人民视觉)

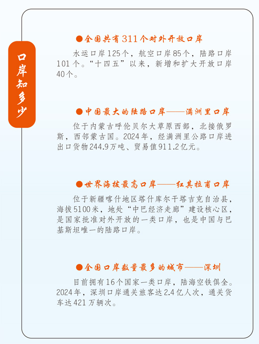
中国有多少个对外开放口岸?最新答案是311个。
海关总署近日发布数据,“十四五”以来,新增和扩大开放口岸40个,总数达到311个。这些国门口岸,沿海、沿边或处于内陆,遍布在中国2.2万多公里陆地边境线,1.8万多公里大陆海岸线,960多万平方公里的广袤大地上。依托持续扩容、延伸的口岸通道,越来越多“中国制造”加速走向世界,更多全球优质产品进入中国市场,“关通全球、物达八方”的便捷让经贸往来和人文交流更加广泛、密切。
货运的绝对主力
水运口岸承担全国口岸货运量的90%以上
口岸是国家对外开放的门户,包括供人员、货物和交通工具出入国境的港口、机场、车站、通道等。
海关总署办公厅主任张宝峰介绍,当前,我国水运口岸已经达到125个,航空口岸85个,陆路口岸101个,“东中西协同、海陆空联动”的口岸格局日趋完善。
在这311个口岸中,水运口岸是货运的绝对主力,承担全国口岸货运量的90%以上。
开通大连港直航欧洲、地中海的集装箱新航线,升级大连港直航中南美洲的航线,构建全场景自动化作业线……今年5月国务院批复同意辽宁大连港口岸扩大开放,在此基础上,大连港不断扩容提质。辽宁港口集团大连集装箱码头有限公司相关负责人说,过去一年,大连港集装箱码头集装箱吞吐量突破500万标准箱大关,创近5年新高。今年,这些航线的新增和升级,将更好满足东北地区机电设备、化工品等产品出口贸易快速增长的需求。
在拥有“中国最北海岸”的辽宁,2200多公里大陆海岸线上分布着大连港、营口港等国内大港,它们是环渤海口岸集群的重要组成部分。数据显示,今年前7个月,辽宁省货物贸易出口额同比增长13.6%,辽港集团港口主营业务实现逆势增长,货物吞吐量增幅近5%。
从渤海之滨到长江三角洲,沿海地区口岸正以集群化方式推动水运口岸发展壮大。
作为长三角的重要一员,江苏拥有17个水运口岸,数量紧随广东之后居全国第二。其中,连云港作为长三角口岸集群的主要口岸之一,扩大开放迎来新进展。
354辆国产工程车集中装船出海,创下新纪录——这是连云港口岸扩大开放的徐圩港区日前交出的一份成绩单:此次出口的车辆包括油罐半挂车、搅拌车、挖掘机等,运抵尼日利亚后将直接投入当地基础设施建设。今年以来,徐圩口岸累计出口工程车辆超3000辆,同比增长294%。
连云港市口岸办主任江行洲介绍,“十四五”以来,徐圩港区正式扩大开放,水运口岸新增开放泊位16个,总数达81个。2024年货物吞吐量3.5亿吨、外贸吞吐量1.8亿吨、集装箱669万标箱,较“十三五”末分别增长37.5%、34.2%、39.4%。
“沿海地区水运口岸密集,港口数量多、吞吐量大、功能全面,分布着环渤海、长三角、东南沿海、粤港澳大湾区、西南沿海五大口岸集群,这些有力提升了水运口岸整体竞争力和辐射范围。”中国宏观经济研究院对外经济研究所研究员季剑军分析,以沿海地区口岸为主力军,我国水运口岸的出口贸易量和集装箱吞吐量保持稳定增长,2024年全国水运口岸进出口货运量超过43亿吨,较“十三五”末增长一成,在推动货物贸易发展方面发挥了不可替代的作用。
更多特色好物走进来
边境口岸从“边陲末梢”走向“开放前沿”
遍布全国的口岸,有集中于沿海地区的水运口岸集群,也有广泛分布于边境地区的各类特色口岸,为周边国家及全球好物进入中国市场开启便捷通道。
“现在想吃个榴莲方便多了,下楼就能买到。”在北京市朝阳区一家新开业的生鲜超市,市民赵女士拎着刚买的泰国进口榴莲说,“这家超市刚开业有优惠,我最近来买过几次榴莲了,新鲜肉多,家里人都挺爱吃。”
畅快吃上进口榴莲的背后,是一个个口岸打通的“水果大通道”。据这家超市工作人员介绍,他们这里的榴莲基本都是从广西运到北京新发地市场,再分销到超市的。
广西拥有22个对外开放口岸,进口的东盟水果约占全国三分之一。其中,边境口岸凭祥是全国最大陆路水果进出口口岸,也是中国和东盟水果进出口贸易最大的口岸,进口水果包括泰国的榴莲、越南的火龙果和山竹等。
如何让这些进口水果尽快送上消费者餐桌?凭祥在各口岸(互市点)实行进境水果“绿色通道”“7×24小时”预约通关等措施,进口水果优先通关、优先查验,同时搭建中国—东盟水果交易中心,让东盟水果不仅能在广西集散,还能及时走向全国各地市场。“通过在口岸开设农产品进口‘绿色通道’,泰国、越南这些周边国家的新鲜水果最快7个小时可以抵达广州、30个小时可以抵达北京市场。”海关总署署长孙梅君说。
凭祥向西,1000多公里外的云南省勐腊县磨憨镇,是中国唯一拥有公路、铁路双国家级口岸的边境乡镇。这里是老挝特色药材进入中国市场的重要通道。
据介绍,去年11月底磨憨口岸(含磨憨铁路口岸)获批增设为药材进口边境口岸,今年2月磨憨药材进口边境口岸正式通关。云南省昆明市市场监督管理局近日发布数据,截至2025年6月30日,通过该口岸进口药材2007.91吨,货值1200余万元,涉及鸡血藤、砂仁、土茯苓、百部、山奈、千年健、木蝴蝶、草豆蔻8个品种。
“以前没有直接面向老挝的药材进口边境口岸,我们得走水路用货船运输或者通过距离更远的口岸走陆路运输进口中药材。”瀚翱(重庆)供应链管理有限公司总经理米泽田说,现在直接通过磨憨口岸进口鸡血藤等中药材,不仅节约了运输时间,物流成本也大幅下降。
在季剑军看来,近年来,我国加快推动形成重点枢纽口岸、物流节点口岸、便捷运输通道为一体的边境口岸开放体系。在这一过程中,凭借独特的区位优势和便捷畅通的口岸通道,边境口岸成为越来越多国家产品快速进入中国市场的重要渠道,丰富了国内消费者的选择。同时,很多口岸城市融合大型边民互市贸易区、综合保税区、边境经济合作区,实现口岸经济由“通道经济”到“产业经济”的转型,边境口岸加快从“边陲末梢”走向“开放前沿”。
更优的出入境体验
63个口岸已开展智慧口岸试点建设
持续扩容的对外开放口岸,便捷了货物贸易往来,也为国际交往和跨境旅游提供了更多选择。
被誉为中国“北大门”的二连浩特,是全国距北京最近的边境陆路口岸,也是中国对蒙古国开放的最大陆路口岸。近年来,这里受到不少自驾游旅客的青睐。
“趁着暑假,我们约了几个朋友家庭,组团带孩子自驾去了趟蒙古国。”在北京工作的刘先生前不久驾车从二连浩特口岸出境旅游,“现在通关总体比较方便,体验挺好的。我们这趟来回共玩了一个多星期,还是蛮有意思的。”
暑期以来,随着“家庭游”“研学游”等需求高涨,二连浩特口岸结合大数据提供预告服务,推进便捷通关。8月份,口岸日均通关旅客1.2万人次,8座以下小客车日均通关超1300辆次。
“我们看到,在暑期旅游旺季,很多自驾游爱好者选择霍尔果斯、二连浩特等边境口岸,自驾去其他国家旅游。”张宝峰介绍,目前,全国能够提供自驾游服务的边境口岸已经达到28个。
季剑军认为,边境口岸自驾游热度持续攀升,得益于对外开放口岸的扩容以及通关便利化水平的提升,这有效满足了当前市场对个性化、深度体验游的需求。“边境口岸积极推动跨境旅游业态发展,深化与周边地区的跨境旅游合作,简化自驾车辆通关程序,开通专用通道,利用新技术推进智慧化服务,进一步提升了边境自驾游的吸引力。”
不仅仅是边境口岸自驾游,各类口岸近年都在持续优化口岸通关流程,推进智慧口岸建设,为人员、货物往来提供更优的出入境体验。
深圳是全国口岸数量最多、出入境人员最多、跨境车流量最大的城市,2024年口岸通关旅客达2.4亿人次。这么多旅客如何高效便捷通关?深圳机场口岸的一套新系统给出了一份答案。
2分钟办好入境手续——最近,一名外籍旅客分享了一段从深圳宝安国际机场入境的经历:护照放到系统上自动识别,资料页上的个人信息很快填写完成,而一起下飞机选择手写的旅客这时还在填写卡片。
这名旅客所说的系统是深圳宝安国际机场4个多月前投入使用的外国人入境卡填报系统,除了可以自动识别填写,还能根据护照签发国官方语言自动完成外国人入境卡文字翻译转换,便于外国人了解入境卡填报内容和填报要求。该系统投入使用以来,已有数万名入境外国人享受到便利,平均节约60%—80%的填报时间。
据介绍,当前,“智慧旅检”覆盖80%的航空口岸。张宝峰表示,63个口岸已开展智慧口岸试点建设。越来越多的口岸实现智能化、自动化作业,并且与智慧海关、智慧边检和智慧海事有机融合,使口岸风险联合防控更加精准有效,通关更加无感、便利更加有感。(本报记者 邱海峰)
《人民日报海外版》(2025年09月09日 第 06 版)



